SOS Weimar
-
Schulform
Primar- und Sekundarstufe I und II, Jenaplan-Profil
-
Organisationsmodelle
3er Cluster und offene Lernlandschaften
-
Kosten KG 200 -700
ca. 18 Mio. € brutto (Kostenberechnung ohne Sporthalle)
-
Schüler*innen
ca. 400
-
Ort
Weimar, Thüringen
-
Baumaßnahme
Ersatz-Neubau
-
Jahrgänge
1-12 altersgemischt
-
Fertigstellung
2025
-
BGF
ca. 7.000 m²
Bautagebuch

















































































































Ausgangslage
Die Staatliche Gemeinschaftsschule in Weimar befindet sich seit ihrer Gründung im Jahr 1993 in einem dynamischen Entwicklungsprozess. Eine engagierte und solidarische Schulgemeinschaft betreibt unter dem Leitbild des „Jenaplan-Prinzips“ aktive Schulentwicklung. Dieses Konzept erhält eine hohe Nachfrage aus der Bevölkerung, so dass von anfangs 16 heute ca. 880 Schülerinnen und Schüler die Schule besuchen, an der sämtliche Schulabschlüsse angeboten werden.
Das ursprüngliche Schulgebäude in der Innenstadt reichte schon bald in seinen Kapazitäten nicht mehr aus, so dass eine Erweiterung der Schule durch einen Anbau und Sporthallen-Neubau vorgenommen und perspektivisch die Einbindung eines weiteren angrenzenden Schulgebäudes am Innenstadtstandort vorgesehen war. Zusätzlich wurde ein Teil der Schule am Stadtrand Weimars in einem Schultypenbau aus DDR-Zeiten untergebracht.
Der hohe Sanierungsbedarf des Gebäudes erforderte dringende Entwicklungen und Investitionen. Mit der im Jahr 2014 frisch initiierten „Internationalen Bauausstellung Thüringen“ bot sich dem Schulträger und der Schulgemeinschaft eine besondere Gelegenheit, ihre pädagogischen Konzepte und Ideen auch architektonisch umzusetzen.






























Prozess
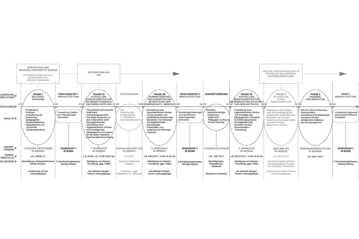
Eine erfolgreiche Bewerbung bei der IBA Thüringen führte zu einer Vorphase, bei der in enger Kooperation mit der Bauhaus-Universität Weimar sowie den Kulturagenten für kreative Schulen in verschiedenen partizipativen Formaten die vielschichtigen Fragen an eine „zukunftsfähige Schule“ verdichtet wurden.
Mit der erfolgreichen Bewerbung bei der bundesweiten Ausschreibung „Inklusive Schulen Planen und Bauen“ der Montag Stiftung Jugend und Gesellschaft, konnte durch die Finanzierung und aktive Mitwirkung einer „Phase Null“ die nächste Entwicklungsstufe umgesetzt werden. Unter der Begleitung eines erfahrenen Schulbauberater-Teams wurden die pädagogischen Leitbilder herausgearbeitet und in konkrete räumliche Anforderungen übersetzt.
In einer anschließenden Machbarkeitsstudie wurde die Umsetzung der Anforderungen aus der Phase Null anhand einer Variantenuntersuchung Modernisierung bzw. Neubau nach qualitativen und wirtschaftlichen Aspekten untersucht.
Im Ergebnis votierte der Weimarer Stadtrat für eine Neubaulösung.
Von der Stiftung wurde ein erfahrenes, interdisziplinäres Schulbauteam mit der Entwurfsleistung beauftragt. In zahlreichen themenspezifischen Workshops (siehe Themen Planungswissen) wurde unter Fortführung der Partizipation aus der Phase Null die konkrete baulich-räumliche Umsetzung unter dem Gesichtspunkt der Modellhaftigkeit entwickelt.
Der integrative Planungsprozess hat die Umsetzung vieler Innovationen ermöglicht. Anstelle konventioneller Einzelkommunikation werden alle Diskussionen für alle einsehbar auf einer gemeinsamen Online-Plattform geführt, auf welcher auch Planungsdokumente, Protokolle und Zwischenstände sowie Diskussionen hinterlegt werden. Neue pädagogische Anforderungen fordern von allen Fachdisziplinen ein Nachdenken über Innovationen. Daher treffen sich von Beginn an alle Planungsbeteiligten – Schulträger, Schule, Planung und Fachplanung – in regelmäßigen Abständen, um Herausforderungen der Planung interdisziplinär und gemeinsam zu lösen.
Das Pädagogische Konzept
Die Staatliche Gemeinschaftsschule Weimar ist eine inklusive Schule nach dem Jenaplan-Konzept. Das Schulleben basiert auf der Mitverantwortung von Kindern, Jugendlichen und Eltern. Altersgemischte Stammgruppen bilden den schulischen Sozialisationskern der Schülerinnen und Schüler. Gearbeitet wird von Anfang an eigenverantwortlich und projektorientiert. Die Schule wird zum offenen Lernraum, in dem die Kinder und Jugendlichen kommunikativ voneinander, miteinander und untereinander lernen. Ort, Sozialform und Inhalte können sie im Rahmen des Lehrplans selbst wählen. Das pädagogische Team gibt Impulse, begleitet, berät und unterstützt sie auf diesem Weg.
Entwurfsidee
Herzstück des Entwurfes sind geschossgroße Lernlofts von ca. 400 m², in denen jeweils drei jahrgangsgemischte Gruppen zusammen lernen, arbeiten und leben. Reine Erschließungsflächen werden vollständig in die pädagogischen Programmflächen integriert und die vertikale Erschließung in den Außenraum verlagert. Der Ausbau ist vom Rohbau klar getrennt, damit die Möblierung der pädagogischen Entwicklung flexibel angepasst werden kann. Raumhöhe und -tiefe der Lernlofts basieren auf den Proportionen für eine natürliche Lüftung, daher kann der Einsatz aufwendiger Lüftungstechnik weitgehend vermieden werden.
Die kleinteilige Gebäudestruktur aus drei baugleichen Baukörpern mit offenen Grundrissen ermöglicht, dass die einzelnen Gebäudeteile leicht für andere Funktionen umgenutzt werden können – das ist ein wesentlicher Beitrag zur Nachhaltigkeit des Entwurfes. Statt eines versiegelten Schulhofes wird der umgebende Freiraum zum vielseitig nutzbaren Park, der auch für die Nachbarschaft zugänglich ist.

Partner*innen
Staatliche Gemeinschaftsschule Weimar
Bamfaste, Verena, Hortleitung
Drewke, Ilka, Schulleitung
Erb, Josephine, Zweigleitung
Fenk, Karsten, Zweigleitung
Gebricke, Hannelore, Sekretariat
Gergele, Christin, PädagogIn
Haar‘e, Florian, SchülerInnenvertreterIn
Haufe, Liane, Sekretariat
Henning, Kerstin, Sonderpädagogische Fachkraft
Hermann, Slauka, ErzieherIn
Klems, Anne, PädagogIn
Krause, Julia, PädagogIn
Krieger, Gabriele, ErzieherIn
Kutschbach, Isabell, stlv., Hortleitung
Löwy, Antje, Zweigleitung
Matthes, Till, SchülerInnenvertreterIn
Stecklum, Yvonne, stlv. Schulleitung
Stoll, Gaby, Sekretariat
Thierolf, Nadine, ElternvertreterIn
Witte, Kathrin, Bauhausagentenprogramm
Zeil, Harald, Schulleitung
Stadtverwaltung Weimar
Braunmiller, Angela, Amt für Gebäudewirtschaft
Daube, Dirk, Amt für Gebäudewirtschaft
Dill-Volkmann, Antje, Grünflächen- und Umweltamt
Dinger, Barbara, Stadtplanungsamt
Friedrich, Marc, Grünflächen- und Umweltamt
Günther, Torsten, Amt für Gebäudewirtschaft
Haensel, Christina, Sport- und Schulverwaltungsamt
Herfurth, Susanne, Stadtplanungsamt
Hofmann, Gerhard, Amt für Gebäudewirtschaft
Kolb, Claudia, Beigeordnete für Bauen und Stadtentwicklung
Kühn, Joachim, Amt für Gebäudewirtschaft
Märkl, Wolfgang, Bildungskoordinator
Mayer, Marco, Amt für Gebäudewirtschaft
Postel, Christian, Sport- und Schulverwaltungsamt
Schams, Anika, Schulverwaltungsamt
Schulz, Annett, Grünflächen- und Umweltamt
Traue, Susanne, Amt für Gebäudewirtschaft
Wolf, Renate, Schulverwaltungsamt
Zirkel, Thomas, Sport- und Schulverwaltungsamt
Montag Stiftung Jugend und Gesellschaft
Blaer-Nettekoven, Antonia
Dörner, Christine
Koch, Nadine
Pampe, Barbara
Schulte, Thorsten
Teiml, Oliver
Walter, Urs
IBA Thüringen
Haag, Tobias
Projektbeteiligte
Akustik
Hoock & Partner Sachverständige PartG mbB – LPH 1-6
Mavroudi, Konstantina, Raumakustik
Schneider, Sophia, Bauakustik
Architektur
Hausmann Architekten GmbH – Phase Null, Objektplanung Leistungsphasen 1–2
Bolten, Angelina
Dreisbach, Katharina
Hausmann, Frank
Kratz, Oliver
Sandleben, Barbara
Verspay, Florence
gernot schulz architektur GmbH – critical friend Leistungsphasen 1–2, Objektplanung Leistungsphasen 3–9 mit Ernst² Architekten AG Objektplanung Leistungsphasen 6–9
Burhenne de Cayres, Raphaella
Fieguth, Lara
Girzalsky, Eva
Gross, Beate
Hildebrand, Udo
Menn, Niklas
Meyer, Felix
Pau, Lukas
Sachtler, Olaf
Schulz, Gernot
Wolter, Sarah
Zoll, Andrea
Zweering, André
Zweering, Dorle
Bauphysik
Ingenieurbüro Hausladen GmbH – LPH 1-6
Elisabeth, Endres
Henig, Christoph
Beratung Küchenplanung und Verpflegungskonzept
Ökomarkt e.V.
Zurek, Christina
Brandschutz
IBC Ingenieurbau-Consult GmbH
Lorenz, Dr. Dirk
Otto, Jonas
Elektroplanung
Fruth, Grässner & Partner GmbH – LPH 1-3
Heinemann, Jörg
STF Energy GmbH – LPH 4-6
Aboumadi, Abdelouahab
Ibe, Alexander
Kötters, Sven
Schäffner, Guido
Spieß, Rebecca
Freianlagenplanung
arge studio urbane landschaften – LPH 1-5
Rabe, Sabine
Wiener, Felicitas
Station C23 – LPH 4-8
Köhler, Karl
Mann, Luisa
Rudolph, Michael
HLS Planung
Ingenieurbüro Hausladen GmbH – LPH 1-3
Elisabeth, Endres
Lohs, Sandro
Neubert, Lisa
IEB Haustechnik – LPH 4-6
Endter, Peter
Lattermann, Tom
Pädagogische Beratung
Heilmann, Walter
Redaktion
Eckmann & Rowley GbR
Eckmann, Caroline
Institut für Schulentwicklung
Seydel, Dr. Otto
Risikomanagement
Ingenieurbüro BMPesch
Pesch, Manfred
Tragwerkplanung
Ingenieurbüro Matthias Münz – LPH 1-3
Münz, Matthias
Nehls, Alfred
Leonhardt, Andrä und Partner Beratende Ingenieure VBI AG – LPH 4-6
Büttner, Dr. Alfred
Webdesign
labor b designbüro
Henke, Susanne
Schweissinger, Simon
Wucherpfennig, Thomas